Website Redesign & PM Coaching for Codesmith by Product People
Interim Product Managers increased user experience and brand recognition by redesigning the website

The Client: Codesmith
Coding School - Onsite | Remote
The client’s mission is to disrupt the way software engineering is taught and to develop an exceptional network of software engineers, who are technically brilliant, collaborative, supportive, and passionate about pushing the engineering community forward.The heart of Codesmith is the Software Engineering Immersive, a 13-week program in Los Angeles and New York City where engineers build compelling Open Source Products and develop expertise in computer science, full-stack JavaScript, and machine learning.
Codesmith helps graduates land mid and senior-level software engineering positions with their extensive hiring program. Graduates are hired at some of the most influential companies around the world, including Google, Amazon, LinkedIn, Hulu, Snap, and many more.
The Mission: Interim Product Managers
Codesmith’s website is the first step prospective Codesmith students take during their journey to the immersive programs. Through its website, Codesmith promotes its programs by giving thorough information. They are providing education to anyone from any background that wants to graduate as a developer. Our main mission was to plan and lead the redesigning of the whole Website making it more comprehensible, modern, and approachable.
Team Setup and Challenges
The project started in 2021 but encountered some delays due to the old designer's difficulties to meet the project’s requirements and the transition to a new designer.
In addition, the current Product Manager would soon be leaving the company, and we needed to step in and establish a new structure within the team. The main challenge was to ensure a seamless project execution by aligning various stakeholders and external agencies involved in design and development with internal resources.
Our Main Quest
From December 2021 to December 2022 we were now responsible for leading the development of the website to a successful launch.
Definition of Website Objectives, User Personas, and Flows
We created and signed off the objectives required to develop the website to ensure that it is aligned with the high-level goals. This also included an outline of what KPIs need to be measured on the website dashboard and the development of user personas.

Furthermore, we constructed a comprehensive overview of all steps that a user experience on the website and key insights derived. We created these user flows for all user personas that were derived before, giving a holistic outline of all steps.
Hubspot Feasibility Analysis
We derived a collection of comprehensive questions and requirements that assessed the suitability of Hubspot as the platform of choice for the website rebuild. The objective was to determine any limitations to consider for our design and marketing needs.
Website Project Management
As the product manager of the website redesign, we played a critical role in overseeing the project from start to finish. This included defining the scope, creating a project plan, setting timelines and deadlines, identifying and managing stakeholders, coordinating with the design and development teams, and ensuring that the project remained on track.
We coordinated the development of the pages with an external development agency and external designer together with their Senior Full Stack Developer and Associate Product Manager. The designs were regularly reviewed and discussed with the relevant stakeholders for feedback so that final versions could be handed over to the developers.
Through regular status updates, we communicated the project progress and challenges with stakeholders and ensured that the project goals were met.
The Website was successfully relaunched on January 5th, 2023.

Side Quests
Coaching of their Associate Product Manager
We helped their internal Associate Product Manager develop her skills and knowledge in product management. We conducted weekly 1:1’s to understand strengths and weaknesses and to identify areas for improvement. This provided guidance and feedback on her work and helped her improve her skills to develop confidence and build a sense of ownership in her role. We also provided a leveling sheet for her role to further support her growth and also helped lead to evaluating her level and area of responsibility better.
Furthermore, we provided resources such as books, articles, and training courses, as well as motivated her to attend industry events and network with other product managers to encourage continuous learning.
Re-organizing the Product Role at Codesmith
Based on discovery workshops with key stakeholders at Codesmith we created an overview that highlights gaps missing in the Product role at Codesmith, potential areas of Product support, and ways of working with the Product. We created and aligned all key stakeholders to the new process to ensure the Product process is adapted to best practices and is comprehensive.

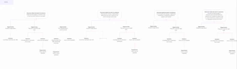
Together with their APM, we outlined a strategic plan for how a product organization will achieve its objectives, focusing on the processes and systems required to deliver successful products. We defined the roles of the Product Department and got input from the divisions to align on goals and objectives and review the current processes and systems used by the product organization, identifying any gaps or areas for improvement. We derived opportunities and solutions with an opportunity solution tree and prioritized initiatives based on their potential impact on the business and their feasibility that can then be further used for the roadmap.

Discovery for the Application Rebuild
The current application flow for Codesmith’s program wasn’t aligned anymore with what the admissions team needed. The idea was to create an application flow that is reflective of the new program structure and branding aligned with Codesmith's vision for new students.
We, therefore, gathered input from stakeholders to define the necessary questions and design of the application flow and aligned on the overall goal of the redesign. We later translated these requirements into wireframes that were sent to the designer for final mockups.
Mission Achievements: Delivered Outcomes
💡 Increased user experience and brand recognition by redesigning the website.
💡 Created an overview of the Product role at Codesmith and ways of working with the Product.
💡 Coached internal Associate Product Manager to develop her skills and knowledge in product management.
In the Client’s Own Words
Space Crew of this Mission



For Clients: When to Hire Us
You can hire us as an Interim/Freelance Product Manager or Product Owner
It takes, on average, three to nine months to find the right Product Manager to hire as a full-time employee. In the meantime, someone needs to fill in the void: drive cross-functional initiatives, decide what is worth building, and help the development team deliver the best outcomes.
If you're looking for a great Product Manager / Product Owner to join your team ASAP, Product People is a good plug-and-play solution to bridge the gap.






